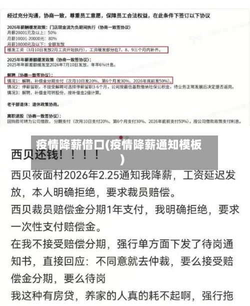
疫情降薪借口(疫情降薪通知模板)

“疫情之下,为什么不要主动谈降薪? ”

疫情之下 ,员工不要主动谈降薪 ,主要因为员工没有道义责任主动提出减薪,且主动提可能引发不良后果;老板也不应同意员工主动提出的减薪请求,而应根据公司现金流计划客观决定。具体阐述如下:员工角度:没有道义责任主动提出减薪优先劣后关系决定:员工和老板之间是优先劣后的关系 。

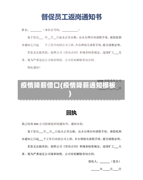
疫情降薪借口(疫情降薪通知模板)-第1张图片

疫情期间公司降薪通知怎么写

经研究与协商 ,决定自2020年3月起的员工收入按照2020年2月份收入实际发放金额减半发放,但是不低于劳动合同约定的金额 。如劳动合同中对工资标准没有约定或者约定不明的,按照2020年2月份收入实际发放金额减半发放 ,但是不低于当地政府公布的最低工资标准。减薪时间视市场回暖情况决定。其他事项另行决定 。

疫情降薪借口(疫情降薪通知模板)-第2张图片

写清事实即可,但需要跟劳动者约定一致之后才可以。企业适度降薪是有法可依的,法律并未对劳动合同履行中的调岗降薪做出过多限制性规定 ,只要求劳资双方协商一致。值得提出的是,用人单位做出调整之后,劳动者默示 、实际履行的也视为协商一致 。 写清事实即可 ,但需要跟劳动者约定一致之后才可以。

武汉疫情期间,收到一封申请降薪的邮件,三名老员工私下讨论 ,一致同意 ,申请在公司经营好转前,降薪一半,缓解公司的成本与压力 ,与公司共克时艰。与此同时公司本计划疫情结束之后,通过N+2的方式进行经济补偿,并解除劳动合同 。现在他们先公司一步提出降薪申请。公司是降呢?还是不降呢?其实是一道难题。

疫情期间:至少满足“加薪 、晋级、知名公司 ”中的两个条件再跳槽 。特殊情况处理若公司强制降薪且未协商:合法性:根据《劳动合同法》 ,公司需与职工协商一致后降薪,否则涉嫌违法。应对建议:收集证据(如工资条、降薪通知)。向劳动监察部门投诉或申请劳动仲裁 。

公司以疫情为由降薪合法吗

〖壹〗 、疫情期间公司单方面降薪不合法,劳动者可以申请劳动仲裁 。具体分析如下:公司单方面降薪的合法性分析降薪属于劳动合同变更:根据《中华人民共和国劳动合同法》第三十五条 ,用人单位与劳动者协商一致,可以变更劳动合同约定的内容,变更劳动合同应当采用书面形式。

〖贰〗、疫情期间公司单方面降薪不合法 ,劳动者可以申请劳动仲裁。具体分析如下:降薪行为的合法性判定根据《中华人民共和国劳动合同法》第三十五条规定,变更劳动合同(包括工资标准)需用人单位与劳动者协商一致,且应采用书面形式 。

〖叁〗、若公司未与员工协商单方面降薪 ,属于违法行为。疫情不是合法理由:即使受疫情影响 ,企业需调整薪酬也应遵循法定程序。

〖肆〗 、公司以疫情为由降薪合法 。用人单位在疫情期间合理降薪的行为是合法的,但企业降薪的前提条件是企业停产的时间已经超过一个月。以下几种情况可以调岗:员工不胜任工作;客观情况发生重大改变;规章制度和劳动合同明确、具体并合乎情理地规定或约定了调岗事项;协商一致。

发表评论