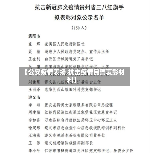
【公安疫情表扬,抗击疫情民警表彰材料】
战时表彰奖励机制
战时奖励机制是一种荣誉表彰,从形式上分为记功嘉奖 、通报表扬、发慰问电和嘉奖令等多种形式;八一勋章 ,是由中央军委决定、中央军委主席签发证书并颁授的军队比较高荣誉。按照《中国人民解放军纪律条令》规定,八一勋章为比较高奖励,荣誉称号次之 ,此后分别是:一等功,二等功,三等功和嘉奖 。

华为发放20亿奖金是对员工在“战时 ”时期奋斗精神和贡献的正常奖励 ,体现了其重视人才 、通过利益分享驱动企业发展的理念。具体分析如下:奖励背景与目的:华为发放20亿奖金是在“战时”时期,即2019年5月16日美国将华为纳入实体清单后,针对仍然努力奋斗的员工的奖励计划。

其适用范围涵盖现役军人、参战预备役人员,以及执行军事训练、战备勤务 、非战争军事行动任务的预备役人员 ,形成了覆盖全军种、全任务的表彰体系 。例如,对作战中表现突出的个人或单位,可依据条令授予相应等级的奖励 ,并明确物质与精神待遇的配套措施。
赞美警察的经典语句
〖壹〗、以下是赞美警察的经典语句:警察就像一棵屹立不倒的大树,撑起了整个世界的安宁。他们用自己的坚韧和勇气,守护着社会的和谐与稳定 ,让人们在和平的环境中生活 。你朝着人间幸福的方向,发出一声声情与法的警示。警察不仅是法律的执行者,更是正义的守护者 ,他们用公正和爱心,引导人们走向幸福的道路。
〖贰〗、赞美民警的经典语句如下:折戟沉沙铁未销,自将磨洗认前朝。无论我叫什么名字 ,穿上制服的那一刻,我的人生注定不再平凡,致敬警察 。征途漫漫,惟有奋斗!利剑出鞘 ,演绎英雄风骨;金盾护航,诠释忠诚本色 人民警察,和平年代最具危险的神圣职业;人民警察 ,新时期最具奉献精神的英雄群体。
〖叁〗 、警察是社会的守护者,你们在风雨中坚守岗位,是这座城市最美丽的风景线 ,也是最可爱的人!在炎炎烈日和刺骨寒风中,你们迎接着朝阳,送别着晨曦。在繁忙的路口 ,你们用规范的手势,有力的指挥,预防和惩治违法行为 ,无畏无私地为人民服务 。
〖肆〗、警察,如同坚毅不屈的大树,守护着世界的安宁与和谐。他们矗立在每一个角落,用坚定的信念和无私的行动 ,构筑起一道坚固的防线。他们朝着人间幸福的方向,不断发出情与法的警示 。在法律的框架内,他们不仅维护正义 ,更传递着温暖与关怀。每一次的提醒与告诫,都是对社会的深情厚望,对民众的深切关怀。

热心公益防疫事迹材料
热心公益防疫事迹材料1 近日 ,安康市石泉县疫情防控指挥部发布了关于表扬疫情防控工作先进典型的通报,石泉县人民检察院院干警张积红就是此次受通报表扬的人员之一 。
防疫优秀志愿者事迹材料1 防“疫”战场勇往前,无私奉献我担当。世上本没有英雄 ,危难之时挺身而出的凡人,没有勋章,也是英雄。突如其来的疫情 ,像一面镜子,照出了普通人高贵的灵魂 。
疫情防控工作开展以来,口罩、体温计等防护用品成了防疫最难得 、最需要的物资,也是坚守在疫情防控一线党员干部以及志愿者们最不可缺少的装备 ,在一线执勤的李洪亮心里想,疫情检查点工作人员经常与外来人员接触,他们的工作潜在风险比起群众危险多了 ,他们是村街群众最后一道防线,一定不能出现任何闪失和问题。
他说,自己以后将以更大的热情投入到公益事业中去。 防疫先进工作者事迹材料5 高磊是嘉峪关市峪泉镇党委副书记兼团委书记。
疫情防控先进事迹材料及范文素材8篇
〖壹〗、疫情防控先进事迹材料及范文素材1 疫情面前 ,党员当先!在新型冠状病毒感染肺炎疫情防控工作的关键时期,总有一种人始终站在最前列、冲在第一线,用实际行动扛起“为群众筑起疫情防控安全线 ”的使命担当 ,让党旗在疫情防控斗争中高高飘扬,他们都有一个共同的名字—共产党员 。
〖贰〗 、疫情防控期间主要先进事迹材料1 “我是卫生监督员,是人民的健康卫士。我郑重宣誓:忠实履行法律赋予的职责……” ,中共预备党员、医疗市场监督科负责人__用初心和行动践行着自己 入职 时的铮铮誓言。
〖叁〗、她笑嘻嘻的说,自己一个人很厉害,“五大员”随时变换身份,既要当好疫情防控的宣传员“宣传员 ”;又是疫情防控的“教导员”;还是疫情防控的“战斗员”;更是疫情防控的“服务员”;同时是好疫情防控的“监督员 ” 。乐观开朗的她给志愿队服务中心的每一个人留下了深刻的印象。
〖肆〗 、疫情防控先进事迹优秀范文一 “大家一定保持2米线 ,不出门、不聚集、不吐痰,戴好口罩。”疫情防控中的每一天,河东街道办事处工作人员王伟伟都会提醒群众 。 12年前 ,王伟伟在服役期间磨筋淬骨,锻造军人本色,荣获“优秀士兵”等称号;4年前 ,从一身戎装,到脱下军装,他为民服务的宗旨未曾改变。
〖伍〗 、个人防疫先进事迹1 邱__ ,__铺镇看水小学教师。疫情突如其来,邱__第一时间向团县委报名参加了青年志愿者队伍,积极参与到疫情防控工作中去 。
〖陆〗、社区疫情防控个人优秀事迹一 张健 ,男,1973年8月出生,中共党员,周村区永安街街道千佛阁社区党委书记、居委会主任。 张健同志 ,在新冠肺炎疫情防控工作中,一直奋斗在一线,守护着一方百姓的安全。 疫情来袭如此之快 ,用什么样的办法才能最快、最有效的防治?张健首先想到的是“封闭式管理 ” 。
发表评论